Установка устройства
Собрать простой акустический выключатель по хлопку можно своими руками, он состоит из следующих деталей:
- Резисторы;
- Конденсатор С12;
- Диодный мост (скажем, VD7-VD10);
- Транзисторы.
Обратите внимание, что конденсаторы должны быть не мене, чем на 40 Вольт. Но не всем нравится самостоятельно складывать электронные приборы, поэтому будет проще купить хлопковый звуковой выключатель в магазине
Там можно подобрать модель под любые потребности и возможности.
Установка хлопкового регулятора производится по классической схеме, в которой он используется вместе обычного одноклавишного или двухклавишного. У каждого отдельного устройства индивидуальная схема подключения, но принципиально они все очень похожи. Если вкратце, то нужно в сети подключить одноклавишную модель так, чтобы он питал хлопковый. Как это сделать:
- Стандартная схема работы выключателя и лампы имеет следующий вид: от щитка через распределительную коробку подводится питание к стандартному выключателю. Нейтраль от щитка ведется к лампе (или нескольким лампам). Лампы параллельно подключаются к отключающему устройству;
- Вам нужно разорвать цепь питания, которая идет на клавишный выключатель и установить её на акустический. Сделать это очень просто. Главным достоинством работы такого прибора является его малая размерность. Штробить стену не потребуется, т. к. преимущественно такой контроллер устанавливается на корпус светильника;
- Стандартно у выключателя две пары проводов: белые и черные. Белые отводятся на питание, черные на нагрузку. К примеру, белые соединяются с фазовым и нейтральным кабелями от щитка, а черные – от ламп;
- Соединять отдельные шнуры можно специальными клеммами или простой обмоткой. Паять места креплений не рекомендуется;
- После этого нужно включить обычный клавишный выключатель и проверить работу системы. Если понадобится полностью убрать его из системы, то переустановите провода питания так, чтобы они подводились к хлопковой модели напрямую.
Очень удобно то, что можно подключить один выключатель для нескольких ламп, он будет контролировать отдельные группы приборов. После установки обязательно установите регулятор громкости на нужный уровень, иначе свет будет загораться по малейшему хлопку или напротив, не включиться даже от сильного стука. Чаще всего регулятор представляет собой небольшой поворотный рычаг, который нужно докрутить до необходимого уровня.
Видео: особенности устройства хлопковых выключателей
Схема акустического выключателя
Существует огромное множество схем акустических выключателей (АВ): на транзисторах, логических микросхемах, триггерах и т.п., но мы будем собирать наш аппарат на микроконтроллере. Применяя микроконтроллер можно довольно просто реализовать алгоритмы различной сложности с минимальной переделкой схемы либо вовсе без переделок.
Первый и неотъемлемый элемент любого акустического выключателя – это микрофон. Микрофон преобразует сигнал звуковой частоты в переменное напряжение. Нам подойдет самый простой электретный микрофон.
Одним выводом микрофон подключается к минусу, а вторым через подстроечный резистор R1, сопротивлением 510 кОм, – к плюсу. С помощью R1 регулируется чувствительность микрофона. Далее переменный сигнал с выхода микрофона через разделительный конденсатор C1, емкостью 1 мкФ, подается на усилитель, выполненный на одном транзисторе BC547. Эмиттер транзистора соединен с минусом, а коллектор посредством резистора R2, сопротивлением 1 кОм, — с плюсом. Настройка усилителя осуществляется с помощью подстроечного резистора R3, сопротивлением 1 МОм.

Далее усиленный сигнал подается на вход микроконтроллера ATmega8. В зависимости от количества поступивших импульсов, что соответствует количеству хлопков, микроконтроллер выдает высокий или низкий потенциал на соответствующие выводы. В данной схеме у нас применяются три вывода микроконтроллера МК, которые работают на выход. Они питают три аналогичные цепи. Рассмотрим работу одной цепи.
Когда на выводе МК высокий потенциал (+5 В) транзистор VT2 серии 2N2222, соединенный с МК резистором R4 (1 кОм), открывается и получает питание катушка реле К1. При срабатывании реле К1 замыкаются его контакты в цепи питания лампы и таким образом она засвечивается.
Катушку реле К1 следует шунтировать обратным диодом VD1 для защиты от перенапряжения, поскольку катушка обладает некоторой индуктивностью, и при разрыве цепи может возникнуть бросок напряжения, хотя и не значительный в данном случае, но лучше перестраховаться. Подойдет практический любой диод с током не менее 100 мА, можно применить 1N4148.
Реле можно применять любое, но следует ориентироваться на такие параметры: напряжение питания 5 В, напряжение замыкающих контактов – переменное, 230 В. Ток контактов определяется нагрузкой цепи, которую будут замыкать-размыкать контакты. Я применял реле следующего типа: HW32-005VDC-A. Если найдете реле с током питания катушки не более 20 мА, то можно обойтись без транзисторного ключа.
Питание схемы акустического выключателя осуществляется от стабилизированного источника питания, напряжением 5 В. Можно взять любой готовый блок питания либо собрать его самому, как рассказано в этой статье.
Выключение света по хлопку: польза и преимущества
Высокотехнологичный аппарат замыкает и размыкает электрическую цепь при подаче звукового сигнала, например, хлопка в ладоши. Он способен дистанционно управлять не только светом в доме, но и другими электробытовыми приборами: вентилятором, увлажнителем, музыкальным центром, аппаратурой, подсветкой аквариума.
Это полезное устройство заменяет или дублирует традиционный выключатель/пульт ДУ, экономя время пользователей на совершение действий. Оборудовать акустическими выключателями можно все электропотребители, находящиеся в зоне акустической чувствительности аппарата.
В корпусе на транзисторах
Выключатель в корпусе на транзисторах размещается в пластиковой коробке со степенью защиты от пыли и влаги ≥ IP30.
Благодаря применению печатных плат с SMD-элементной базой,пьезоэлектрического датчика и твердотельного реле, размеры современного акустического выключателя в корпусе на транзисторах не превышают габаритов спичечного коробка.
Транзисторные устройства успешно локализуются в слаботочные сети (сигнализации, видеонаблюдения и т.п.).
Без корпуса
Применение изделия без корпуса оправдано в случае, если пользователь собирается встраивать изделие в корпус какого-то электроприбора. Например, предполагает закрепить печатную плату с компонентами и акустическим датчиком под кожухом кондиционера или в подставке вентилятора. Открытая сборка компактнее и заметно дешевле, чем девайс в корпусе.

Выключатели и светильники «вилка-розетка»
Выключатель типа «вилка-розетка» представляет съемное электроустановочное изделие в пластмассовом корпусе с входной вилкой для включения в сеть. Изделие оснащается 1-3 выходными розетками для подключения торшеров, бра, сложной бытовой техники, аппаратуры, гаджетов и других энергопотребителей. Изделие является переходником на пути следования электрического тока от сети 220 В к нагрузке, оснащенным платой управлением звуком.
Обыкновенная пристыковка выключателя типа «вилка-розетка» позволяет подсоединить модуль с акустическим датчиком без электромонтажных и установочных работ.
Очень просто вставить в стационарные розетки комнаты 1–4 выключателя и настроить на разных потребителей (или группы потребителей для устройств с выходами типа «двойник» или «тройник»). Например, 1-й выключатель будет подключать отключать сетевую розетку от 3 хлопков, 2-й сработает от 4, 3-й среагирует на 5 хлопков, 4-й будет управлять 6-ю хлопками в ладоши.
Встроенный в «вилку-розетку» акустический коммутатор срабатывает от хлопков в ладоши благодаря селективной фильтрации, выделяющей характерные звуки на фоне шумов.
Умные выключатели в квартиру с ремонтом
Основной трудностью установки умных выключателей в квартире, где ремонт давно сделан, является то, что розетки с выключателями хочется оставить в одном стиле. Поэтому просто вынуть один выключатель и на его место поставить другой не всегда получится.
Здесь вам на помощь придет решение от компании GRITT Electric, которая предлагает модифицированные выключатели с функцией управления со смартфона и умных колонок с Алисой для всех популярных серий Legrand, Schneider Electric и других производителей.
Такой выключатель устанавливается в стандартную рамку вашей линейки розеток и выключателей и ничем не выделяется. Для примера возьмем одну из самых распространенных серий Legrand Valena и расскажем о них подробнее. Для других серий и производителей решение будет выглядеть аналогичным образом.
Замена старого выключателя на умный выключатель
Итак, у вас стоит Legrand Valena и вы решили добавить функцию управления со смартфона, Яндекс.Станции и голосового помощника Алисы. Решение будет следующим.
Первый шаг будет аналогичен установке ультратонких выключателей — это подключение светильников через радиореле с WiFi, который был описан выше.
Следующим шагом будет замена выключателей. Вы снимаете старый выключатель и соединяете провода, которые он размыкал с помощь быстрозажимного клеммника.
На место старого выключателя устанавливаете новый — умный выключатель. Этот выключатель не нуждается в проводах. На него установлен радиомодуль, который при нажатии на клавишу передает команду на включение или отключение света. Радиореле получает команду и включает или отключает светильник.

Теперь вы можете включать свет выключателем и отключать со смартфона и наоборот. Приятный бонус — вы можете обавить до 8-и проходных выключатлей без прокладки проводки и подключить пульт.
Купить умные выключатели Legrand >>
Подключение сенсорного выключателя
Подключение сенсорного выключателя света, выполняется не сложнее, чем обыкновенного. Причем доступны нюансы в использовании нескольких контролирующих устройств. Для этого у каждого из них существует кроме входящего и исходящего проводника дополнительный контакт COM. Соединив с его помощью несколько выключателей, можно добиться их синхронной работы. То есть, переключение одного будет вызывать и изменение состояния линии на связанных.
Как видно из представленной схемы, второй вообще не подсоединен к линии нагрузки потребителей. Единственное его действие — активация первого. Среди интересных возможностей — использование больше двух проходных выключателей одновременно.
В схемах, использующих сенсорные устройства, не нужно вводить дополнительно еще и перекрестные (промежуточные) варианты коннекторов, контролирующие освещение, как в классических системах распределения тока. Сами проходные могут служить, всеми видами переключателей, допуская свое соединение в любом количестве, но с тем условием, что к нагрузке будет подключен один проходной выключатель. Он станет контролирующим для всего комплекса, а остальные производят только смену его режима работы.
Для управления мощным потребителем тока подойдет схема подключения с использованием реле-посредника. К сожалению, пропускная способность самого устройства контроля ограниченна, и если ее превысить можно получить ещё и возгорание, оплавление или выход из строя. Подключение же посредника снимет эту проблему.
Обозначения контактных групп на корпусе выключателя достаточно классические — L — фаза, N — нейтраль, L1…Ln — источники потребления, COM — управляющий контакт для подсоединения к другому контролирующему контуру. Последний используется не только с одинаковыми регуляторами. К примеру, сюда можно вывести импульс включения от системы «умного дома» или датчиков движения.
Схема подключения
Установить сенсорный выключатель так же легко, как и обычный встроенный или накладной механический. Процедура состоит из таких шагов:
- Снять стеклянную панель. Удобно это делать тонкой шлицевой отверткой.
- Подключить монтажные провода по схеме, которая изображена в паспорте устройства.
- Подключить плату с сенсорными контактами.
- Подключить панель с маркировкой кнопки.
У некоторых производителей есть проходные выключатели на 220В. Они обладают способностью управления освещения из нескольких мест. Один будет основным, а остальные – вспомогательные. Первый оснащен тремя клеммами. К ним подключают фазу, ноль и управляющий проводник. Их помечают, как L-фаза, N-ноль, Com-управляющий провод.
Для многих китайские и европейские сенсорные выключатели неудобны по причине маленькой зоны панели, а для фиксации сигнала необходимо прикоснуться к указанному месту. Если есть желание, можно увеличить площадь косвенного контакта:
- Взять провод и припаять его к месту подачи сигнала с датчика на сенсорной плате.
- Уложить подключенный провод по периметру устройства.
Благодаря такой рамке датчик будет срабатывать при касании к лицевой панели.
Схема подключения к сети
Сенсорный отключатель монтируется так же, как и обычный. Установка в 6 шагов:
- Отключение подачи электроэнергии.
- Демонтаж предыдущего выключателя.
- Снятие верхней панели с устанавливаемого изделия.
- Соединение проводов по клеммам.
- Помещение конструкции в коробку и закрепление.
- Фиксация панели.
Проект активации проходных сенсорных отключателей
Тип подключения аналогичен со способом подключения сенсорного отключателя
Важно только правильно произвести синхронизацию между приборами
Чтобы сделать это, нужно прикоснуться к каждому выключателю, от 1 к последующим. На каждом нужно остановиться на 4-5 секунд.
Чтобы отменить синхронизацию, нужно остановиться на последнем отключателе на некоторое время, через 10 секунд прозвучит звуковое уведомление. Оно говорит об успешности выполненной задачи.
Схема подключения импульсных сенсорных выключателей
Импульсное устройство находится в режиме «работа», когда происходит непрерывное нажатие кнопки. Оно актуально для поднятия жалюзи, дверного звонка. Монтаж происходит по обычной схеме.
Проект подключения сенсорных отключателей со стабилизатором тока 12в
Стабилизатор пускового тока и LED-адаптер должен находиться между устройством и отключателем. Схема актуальна, если устройства при работе потребляют ток во много раз больше номинального показателя. К таким относится мотор вытяжки.
Как действует акустический выключатель
Микрофон или акустический датчик преобразует звуковые колебания в электрический сигнал. После усилителя звуковой частоты ЗЧ сигнал детектируется, постоянное напряжение подается на базу транзисторного ключа, в нагрузку которого включена обмотка реле. После превышения порогового уровня на базе ключ срабатывает, и реле замыкает контакты питания 220 В электроприемника. При повторной звуковой команде схема автоматически отключается и прекращается протекание тока в светильнике или электроприборе.
Технические характеристики
Типовые технические характеристики акустического устройства с эксплуатацией в жилом объекте:
- вес нетто (без упаковки) 30 – 60 г;
- габаритные размеры 40*40*15 –86 *86 *26 мм;
- напряжение бытовой сети 220 В;
- максимальный ток нагрузки 5A;
- мощность нагрузки200–1100Вт;
- регулировка звуковой чувствительности 20 –150 дБ;
- класс защиты корпуса IP30 – IP34;
- относительная влажность от 20% до 60%;
- температура эксплуатации от 0°С до +40°С;
- срок гарантии изделий 12–24 месяца.
Составляющие детали
Стандартный акустический выключатель состоит из следующих деталей, запаянных на печатной плате:
- транзисторов и диодов;
- диодного моста и стабилитрона;
- микросхем триггера и компаратора;
- резисторов и конденсаторов;
- микрофона и реле.
Плата помещается в крепкий пластиковый корпус защелками.
Отличия между хлопковым и звуковым (голосовым) выключателем
Голосовые управляющие устройства сложнее переключателей «хлопкового» типа. В них задействованы специальные активные фильтры на микросхемах, выполняющие функции декодера команд. Они распознают последовательность гласных звуков определенной частоты и длительности, игнорируя акустические помехи.
Монтаж и схема подключения выключателя света по хлопку
Как я уже говорил выше, устанавливать хлопковый выключатель я планирую в своей спальной комнате. Там у меня установлен светильник с двумя лампами КЛЛ.
На данный момент светильник подключен через одноклавишный выключатель. Схема имеет следующий вид:
Вот схема подключения дистанционного выключателя «Экосвет‑Х‑300-Л», реагирующего на хлопки.
Белые провода нужно подключить в сеть 220 (В), причем строго соблюдать полярность при этом не требуется. К черным проводам подключается нагрузка — в моем случае это две лампы КЛЛ.
В настоящее время с распределительной коробки на светильник приходит фаза (через одноклавишный выключателя) и ноль. Вот их нам и нужно соединить с белыми проводами.
Черные провода нужно подключить непосредственно на лампы светильника, которые подключены параллельно друг с другом.
Вот схема питания светильника с хлопковым выключателем:
Питание хлопкового выключателя идет через существующий одноклавишный выключатель. Если мы хотим временно вывести его из работы, то достаточно отключить этот одноклавишный выключатель.
С помощью регулятора чувствительности звука выставим нужный нам уровень.
Настроим регулятор так, чтобы хлопок был и не слабым (исключим ложные срабатывания при легких случайных хлопках), и не сильным (чтобы руки не отбить).
Испытания и эксперименты (видео)
Проверим этот выключатель на действие следующих посторонних громких и звонких звуков от:
- ударов молотка
- работающего пылесоса
- звонка телефона
- работы перфоратора
- стука посуды (кружка с ложкой)
Попробуем спровоцировать ложные срабатывания путем воздействия на выключатель звуками от вышеперечисленных приборов и устройств. Алгоритм работы выключателя, а также проведенные мной эксперименты я снял на видео:
Сделаем вывод из экспериментов: выключатель ложно реагирует на звуки от работы перфоратора и на очень звонкие звуки от стука ложки о кружку. В остальных случаях ложных срабатываний замечено не было.
После часа работы я проверил нагрев его корпуса. Могу Вас обрадовать — корпус слегка теплый, что в пожарном отношении является безопасным.
Принцип работы
Устройство функционирует за счет установленного в нем микроконтроллера. Контроллер санкционирует включение и выключение света по хлопку. Данный прибор при желании можно использовать для контроля за другими электробытовыми устройствами (кондиционерами, вентиляторами и т. п.).
Звук от хлопка проходит через микрофон, там усиливается и трансформируется электрический импульс. Далее происходит выравнивание звука благодаря работе выпрямляющих диодов. Звук находится под контролем резистора (если уровень громкости звука ниже заданного, резистор не допустит срабатывания прибора).
Свет отключается и включается после последовательной зарядки и разрядки конденсаторов. По окончании полного цикла деятельности (по еще одному хлопку) резистор и конденсатор C10 разряжаются за четыре секунды. Это приводит устройство к выключению.
Выключатели света, активирующиеся звуками от хлопков, можно найти в продаже или сделать самостоятельно. Рассмотрим прибор «Экосвет-Х-200-Л», выпускаемый белорусской . Он обладает следующими техническими характеристиками:
- мощностью нагрузки — до 300 ватт;
- силой звука — 30–150 децибел;
- напряжением сети — 220 вольт.
Хлопковые выключатели «Экосвет-Х-300-Л» предназначены для включения и выключения освещения по громкому и звонкому звуку В комплект кроме непосредственно выключателя входит коробка и инструкция по монтажу. Цена данного выключателя в сравнении с аналогичными приборами других изготовителей является вполне демократичной. Выключатель выпускается в защитном корпусе класса IP-30. Работать он может при температуре от -20 оС до 40 оС.
ЧИТАТЬ ДАЛЕЕ: Колонковое бурение скважин технология и нюансы проведения работ
Такое устройство сочетается фактически с любыми светильниками: галогенными, люминесцентными, энергосберегающими, LED и стандартными лампами накаливания. Размер устройства — не более спичечного коробка, поэтому его легко разместить в основании любого источника света. Крепится выключатель с помощью двустороннего строительного скотча или саморезов.
Медные провода можно соединить при помощи клемм Wago
Плюсы клеммников Wago:
- быстрота, аккуратность и лёгкость соединения проводов;
- электробезопасность;
- отсутствие необходимости использовать специальный инструмент электрика;
- надёжность;
- эстетичность и красота.
Минусы клеммников Wago:
- высокая цена;
- не слишком удобное расположение гнёзда.
Для диммерного включения электричества применяется оптико-акустический выключатель. Он действует следующим образом:
- Звуковой сигнал (в нашем случае это хлопок) поступает на чувствительную мембрану микрофона. Там звук конвертируется в электрический импульс. При проходе через операционный усилитель мощность импульса увеличивается и осуществляется зарядка конденсатора. При достижении зарядом большей величины, чем на ёмкости, происходит переключение компаратора. Ноль при этом на выходе заменяется импульсом от логического участка.
- Такая цепочка последовательно активируется в выключателе после получения акустического сигнала от микрофона. Затем запускается транзисторный генератор, направляющий электрические импульсы, и открывается симистор. Через него происходит поступление электропитания на источник света.
- Через некоторое время конденсатор теряет уровень напряжения. При этом симистор принимает управляющие электрические сигналы с постоянно увеличивающимся фазовым замедлением, вследствие чего происходит плавное выключение света. При оптимальном подборе номиналов световой источник выключается с паузой до трёх минут.
Для диммерного включения электричества применяется оптико-акустический выключатель
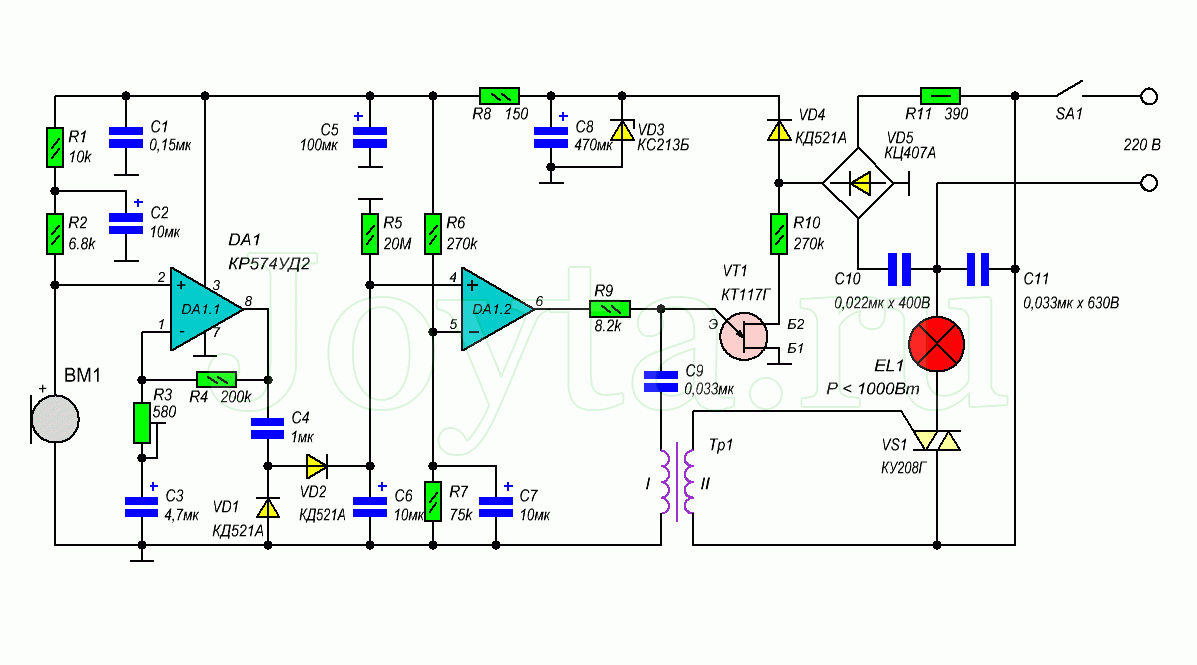
Схема простого акустического выключателя света своими руками
Как известно одно из первых мест по потреблению электроэнергии в быту занимают лампы накаливания. Данный акустический выключатель света собранный своими руками, поможет значительно сократить расходы на электроэнергию.
Плюс ко всему, данный акустический выключатель так же, как и сенсорный выключатель, добавит комфорт в ваш дом. Устройство обладает высокой надежностью, простотой и легкой повторяемостью.
Автомат плавно включает свет в течении 1-2 секунд, если порог шумов в комнате превысит заданное значение и плавно выключит его при отсутствии звуков в комнате через 20 секунд.
![]()
В качестве акустического датчика применен миниатюрный микрофон. Сигнал с микрофона поступает на операционный усилитель DA1.1, который выполняет роль микрофонного предусилителя. Чувствительность усилителя определяется соотношением сопротивлений резисторов R3 и R4.
Тестер транзисторов / ESR-метр / генератор
Многофункциональный прибор для проверки транзисторов, диодов, тиристоров…
Подробнее
Усиленный акустический сигнал, детектируемый двумя диодами VD1 и VD2, заряжает конденсатор C6. После того как конденсатор C6 зарядится, напряжение на нем становится выше, чем на конденсаторе C7, что в свою очередь приводит к переключению компаратора на DA1.2, в результате чего на его выходе появляется логическая единица.
Логическая единица с выхода компаратора запускает генератор на однопереходном транзисторе VT1, нагруженный трансформатором Т1. Работа генератора синхронизирована с питающей сетью, поскольку цепь второй базы транзистора VT1 питается пульсирующим напряжением сети. Это в свою очередь дает возможность осуществлять фазовую регулировку мощности подаваемой на лампу накаливания.
При падении напряжения на конденсаторе C6 до 2В также уменьшается напряжение и на DA1.2. В связи с этим открывающие симистор импульсы поступают с все возрастающей фазовой задержкой, и как следствие лампа EL1 плавно гаснет. Указанные номиналы резистора R5 и конденсатора C6 позволяют получить трехминутную задержку выключения света при наступлении полной тишины в комнате.
Настройка. Сначала следует подобрать такое сопротивление резистора R1, чтобы на выводе 2 микросхемы DA1.1 установилось 6В, а также подобрать сопротивление резистора R7, чтобы на выводе 5 DA1.2 было 2В.
Далее построечным резистором R3 установить необходимую чувствительность микрофона. Затем следует временно на место резистора R9 подключить переменный резистор на 22кОм. Плавно уменьшая сопротивление необходимо добиться наиболее яркого свечения лампы EL1. После этого заменить переменный резистор на постоянный. В случае если лампа не зажигается, то следует поменять между собой выводы одной из обмоток трансформатора.
Детали. Резисторы марки МЛТ. Конденсатор С1 типа К10-17, КМ-5; С4 и С9 типа К73-9, К73-17; С10 и С11 типа К73-16, К73-17 на напряжение не менее 400В. Конденсатор С6 из серии К53-4 с малым током утечки. Операционный усилитель КР574УД2А, К574УД2Б. Стабилитрон любой маломощный на 12-14В. Трансформатор на ферритовом кольце К10х6х3 или К12х8х3 марки М2000НН. Обе обмотки из провода ПЭШО диаметром 0,08-0,1 мм. Первичная обмотка содержит 130 витков, вторичная 70.
Внимание! Так как элементы схемы находятся под напряжением электросети, то следует соблюдать меры электробезопасности при наладке прибора
Применение
Выключатель света по хлопку включается и отключается в результате реакции на издаваемый шум. Алгоритм работы таков: первый хлопок — включение, второй — выключение.

Устройства подобного типа рекомендуется ставить только в нешумных помещениях. К помещениям такого типа относят спальни, кладовки, подсобные комнаты, подвалы. Нерационально устанавливать хлопковые устройства в помещениях, где бывает множество людей (офисы, гостиные, производственные территории), так как посторонние шумы приводят к ложным реакциям устройств.
Многие путают хлопковые и акустические устройства. Акустический выключатель срабатывает на любой шум, а хлопковый — только на хлопки.
Плюсы и минусы
Важнейшим преимуществом звукового переключателя перед классическими является простота и удобство использования. Пользователю не нужно думать, куда установить выключатель.
Основные преимущества:
- работают с любыми электроприборами или источниками света;
- возможность включить и выключить бытовой прибор или свет, находясь в любой точке комнаты;
- отсутствие лишних проводов;
- надежность и длительный срок службы;
- бесшумность;
- безопасность.
Недостатки:
- Современные датчики умеют распознавать звук, который нужен для включения и выключения. Пользователю нужно точно знать, на какой именно сигнал отреагирует сенсор.
- Зона чувствительности ограничена. В большой по площади комнате придется хлопать громко или подходить ближе к сенсору. Если увеличить чувствительность, датчик может ложно среагировать на аналогичные звуки.
Плюсы и минусы
Важнейшим преимуществом звукового переключателя перед классическими является простота и удобство использования. Пользователю не нужно думать, куда установить выключатель.
Основные преимущества:
- работают с любыми электроприборами или источниками света;
- возможность включить и выключить бытовой прибор или свет, находясь в любой точке комнаты;
- отсутствие лишних проводов;
- надежность и длительный срок службы;
- бесшумность;
- безопасность.
Недостатки:
- Современные датчики умеют распознавать звук, который нужен для включения и выключения. Пользователю нужно точно знать, на какой именно сигнал отреагирует сенсор.
- Зона чувствительности ограничена. В большой по площади комнате придется хлопать громко или подходить ближе к сенсору. Если увеличить чувствительность, датчик может ложно среагировать на аналогичные звуки.
Варианты подключения
Перед тем, как правильно подключить выключатель света, необходимо закрепить подрозетник на стене. Он представляет собой чашу либо площадку, на которой монтируется итоговая схема, а также клавиши и декоративная крышка. Кабель подводится обычно через углубление в стене, в некоторых случаях используется настенное расположение кабеля, но оно не так безопасно.
Этап монтажа подрозетника обычно не вызывает проблем даже у начинающих мастеров, так как основная задача – правильно развести проводку и подсоединить прибор через кабели к осветительным приборам и электрощиту. На этом же этапе необходимо установить распределительную коробку для соединения кабелей. Как правило, она размещается точно над подрозетником под потолком.
Одноклавишный прибор
Подключение выключателя света с одной клавишей является наиболее простым делом, поэтому следует начать руководство с рассмотрения именно этого случая. Ниже вы сможете ознакомиться со схемой, которая является стандартной при подключении одноклавишного устройства для управления светом.
Для того, чтобы правильно подключить устройство к электрической сети и обеспечить его стабильную и безопасную работу, следуйте приведенной ниже инструкции:
- Подведите к распаечной коробке три двойных (ноль и фаза) кабеля, один из которых идет от электрического щитка, второй от прибора управления светом, третий от патрона.
- Подключите осветительный патрон следующим образом – ноль от патрона соедините с нулем электрощита. Фазовый провод лампы (обычно белый или коричневый) подключите к нулю выключателя. Старайтесь фазу подключать к центральному контакту патрона лампы – это более безопасный вариант монтажа.
- Фазу переключателя соедините с фазой электрического щитка.
- Все сформированные соединения тщательно заизолируйте ПВХ-лентой.
- Установите клавиши и панель на платформу, как и крышку распределительной коробки.
В результате вы получите электрическую цепь, фаза в которой разъединяется посредством нажатия клавиши.
Двухклавишный прибор
Перед тем, как подключить двухклавишный выключатель света, необходимо внимательно ознакомиться со схемой соединения, так как малейшие ошибки могут привести к проблемам. Как вы можете увидеть ниже, порядок подключения мало чем отличается от приведенного выше:
Подключение выключателя света с двумя клавишами осуществляется следующим образом:
- Подключите ноль электрощита напрямую к нулевым проводам патронов для установки ламп. Старайтесь подключить ноль к боковым контактам, а фазу – к центру. При этом ноль от щита соединяется с нулем одного из патронов, и далее к соединению подключается ноль от второй лампочки (получается скрутка из трех проводов).
- Фазу электрощита подключите к общему контакту выключателя.
- Далее осуществляется подключение двухклавишного выключателя – на две лампочки выводятся фазовые провода, которые коммутируются с фазовыми проводами патронов.
- В последнюю очередь соединения изолируются, коробка и выключатель приводятся в надлежащий вид. Можно включать электричество и тестировать результат своей работы.
Как видите, разобраться в электрике можно и самостоятельно. Главное соблюдать безопасность.
Проходной прибор на 2 точки
Проходной выключатель, схема подключения на 2 точки которого представлена ниже, является особым случаем. Так, устройство на 2 точки позволяет управлять одним и тем же светильником из различных комнат, что несет в себе удобство использования и некоторые особенности монтажа.
Подключить проходное устройство не так уж и сложно. Отличие заключается в количестве контактов – у проходного механизма их три. Это диктует необходимость прокладывать кабель с тремя жилами от выключателей к распределительной коробке. Как обычно, ноль патрона лампы соединяется с нулем щитка, а вот дальше процесс соединения несколько различается.
Фаза щитка подключается к общему входу первого проходного прибора, после чего два провода от других контактов первого механизма соединяются с аналогичными проводами второго проходного устройства. Общий вход второго выключателя сопрягается с фазой осветительного прибора. На этом подключение может считаться завершенным.
Проходной прибор на 2 клавиши
Еще более сложный вариант – двухкнопочный проходной выключатель, схема подключения на 2 клавиши которого размещена ниже. Уделите немного времени, чтобы с ней разобраться.
Как видите, осветительные приборы подключаются к электрощиту по стандартной схеме, рассмотренной ранее, а фазовые провода подключаются к аналогичным у второго проходного устройства. При этом проходные устройства объединяются друг с другом посредством соединения контактов проводами через распаечную коробку.






























